农业银行开展离退休老干部走访慰问
来源:中国农业银行 2026年春节前夕,农业银行各级党委班子走访慰问离退休老干部,向他们致以节日问候、送上新春祝福。 农业银行党委要求扎实开展好慰问活动,及时把党中央的...
来源:中国农业银行 2026年春节前夕,农业银行各级党委班子走访慰问离退休老干部,向他们致以节日问候、送上新春祝福。 农业银行党委要求扎实开展好慰问活动,及时把党中央的...
事件2026年2月13日美国劳工统计局发布:1月CPI环比0.2%(前值0.3%),核心CPI环比0.3%(前值0.2%);CPI同比2.4%(前值2.7%),核心CPI同比2.5...
炒股就看金麒麟分析师研报,权威,专业,及时,全面,助您挖掘潜力主题机会! 继续冲刺“全球空间智能第一股”。 据IPO早知道消息,中国证监会国际合作司于2月14日披露了《...
2月14日金融一线消息,中国人民银行怀化市分行行政处罚决定信息公示表显示,湖南芷江农村商业银行股份有限公司存在以下违法行为类型,受到警告,并被罚款44.65万元。 1.违反...
2月14日金融一线消息,中国人民银行青海省分行行政处罚决定信息公示表显示,中国农业发展银行青海省分行因违反金融统计管理规定,受到警告,并被罚款81万元。...
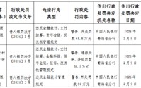
2月14日金融一线消息,中国人民银行滨州市分行行政处罚信息公示表显示,中国建设银行股份有限公司滨州分行违反金融统计管理规定;违反账户管理规定;违反人民币流通管理规定;占压财政资...
2月14日金融一线消息,中国人民银行海西州分行行政处罚决定信息公示表显示,青海天峻农村商业银行股份有限公司因违反金融统计、支付结算管理规定,受到警告并被罚款28.3万元。...
2月14日,和讯投顾郑镇华表示,新手交易有4个重要原则,读懂它就可以直接用上,尤其是第四点让你少走弯路。第一个原则,个股经过一段时间上涨以后,高位横盘,频繁事件诱多拉升,放量滞涨的...
2025年英雄联盟S15全球总决赛带动消费超2.7亿元;《王者荣耀》国民热度持续攀升;《万国觉醒》全球流水突破百亿元;手游《鹅鸭杀》连续多天登顶iOS游戏免费榜总榜??这些现象级游...
平安人寿再度举牌中国人寿H股,持股比例一举突破10%大关。 近日,平安人寿发布公告,平安资管受托平安人寿资金,投资于中国人寿H股股票,于2月3日达到中国人寿H股股本的10%...