这家A股公司萃华珠宝,主要银行账户被冻结!

zhongshanradio 2026-02-07 23 0

  每经编辑|张锦河    

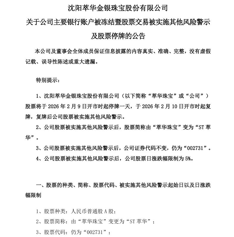
  2月6日晚间,萃华珠宝(002731,股价11.34元,市值29.05亿元)公告称,截至公告日,公司及子公司由于合同纠纷和借款逾期导致主要银行账户被冻结,被冻结银行账户45个,累计冻结金额为472万元。根据深交所《股票上市规则》相关规定,公司股票自2月10日起被实施其他风险警示,简称变更为“ST萃华”,日涨跌幅限制为5%。

这家A股公司萃华珠宝,主要银行账户被冻结!

  萃华珠宝在2月6日晚的公告中明确表示,截至公告披露日,公司及子公司共计45个银行账户被司法冻结,涵盖母公司及3家核心子公司,其中包括4个基本户和41个一般户,累计冻结金额472万元。

这家A股公司萃华珠宝,主要银行账户被冻结!

  萃华珠宝坦言,因公司资金紧张,流动性短缺,公司及子公司多笔金融机构贷款逾期违约,截至2月6日,公司及部分子公司累计借款逾期本金为2.54亿元。多家金融机构已提起诉讼或仲裁,从而导致公司及子公司主要银行账户被人民法院冻结,对公司业务开展带来重大影响。

  基于谨慎原则,公司认为,上述事项属于“主要银行账户被冻结”的情形,触及深圳证券交易所《股票上市规则(2025 年修订)》第9.8.1条第(六)项的规定,公司股票交易将被实施其他风险警示。

  按照监管安排,萃华珠宝股票将于2月9日停牌一天,2月10日复牌后证券简称变更为“ST萃华”,日涨跌幅限制由10%变更为5%。

  截至2月6日收盘,萃华珠宝上涨4.61%。

这家A股公司萃华珠宝,主要银行账户被冻结!

  萃华珠宝此前发布业绩预告,预计2025年全年归属净利润盈利2100万元至3100万元。

  每日经济新闻综合 *** 息