炒股就看金麒麟分析师研报,权威,专业,及时,全面,助您挖掘潜力主题机会!
每经记者|彭斐 每经编辑|魏文艺
在光伏行业“寒冬”之下,又一家上市公司做出重大战略调整。
2月8日晚间,明冠新材(SH688560,股价19.96元,市值40.18亿元)宣布终止投资高达50亿元的“明冠合肥太阳能背板及功能性膜生产基地项目”。
与此同时,明冠新材公告透露,公司决定将产能转移至江西宜春,以2.9亿元的投资额建设新型电池封装用特种功能膜项目。
《每日经济新闻》记者(以下简称“每经记者”)注意到,从50亿元到2.9亿元,从合肥到宜春,这场“弃重就轻”的战略转移背后,折射出的是光伏背板赛道生存空间的急剧压缩,以及明冠新材在2025年预亏超亿元的业绩压力下,不得不进行深度调整。
时间回到2023年1月,彼时的光伏赛道尚处热潮。明冠新材与安徽省肥东县人民 *** 签署了投资合作协议,计划总投资50亿元建设“太阳能背板及功能性膜生产基地项目”。按照原定蓝图,该项目分两期实施,一期建设年产3亿平方米太阳能背板及2亿平方米功能性膜的生产线。
然而,三年后的2026年2月6日,明冠新材召开董事会,审议通过了终止上述合肥项目的议案。

图片来源:明冠新材公告
为何明冠新材宁愿承担前期投入损失也要按下停止键?明冠新材公告指出,自2023年第四季度起,光伏行业产业链产品价格竞争加剧,处于产业调整周期,2024年和2025年度更是出现普遍亏损。
每经记者注意到,当前双玻光伏组件的市场份额正持续攀升。明冠新材在公告中预测:“结合2025年光伏封装材料背板市场占比的变化趋势,预计到2026年,全球背板市场的占比将进一步萎缩至5%以下。”
在背板市场即将沦为“窄众”市场的背景下,继续推进数十亿元级的背板产能建设显然已不合时宜。明冠新材管理层研判认为,考虑行业内卷导致光伏封装材料盈利能力逐步下降,加之2025年行业竞争白热化且周期性调整尚未呈现明显好转,若继续推进明冠合肥项目,将不可避免地推高公司整体运营成本。
截至目前,上述合肥项目的之一期厂房及基础设施虽已由 *** 代建基本完工,但尚未开展设备安装。明冠新材在项目中已累计投入约163.41万元,并有约87.16万元的待付尾款。经明冠新材与肥东县人民 *** 友好协商,双方互不追究责任,肥东县 *** 将收回代建的厂房及土地使用权。
虽然砍掉了合肥的重资产项目,但明冠新材并未放弃对新技术的追逐,而是选择了一种更为“轻盈”的方式进行产能置换。
公告显示,明冠新材决定将合肥项目原计划的之一期5亿平方米背板及功能性膜产能进行“等量优化调整”,转移至公司大本营——江西宜春经济技术开发区继续实施。
每经记者留意到,接棒的新项目不再是传统的背板,而是瞄准了更具技术含量的OBB功能膜(智能网栅膜)。明冠新材表示,其研发的OBB功能膜已获得爱旭股份、国电投、隆基绿能等领先BC组件厂商的高度认可。
新项目的投资策略体现了明显的“务实”风格。首期计划建设年产3.5亿平方米的新型电池封装用特种功能膜项目,项目总投资额仅为2.9亿元。
明冠新材在公告中表示,项目将部分利用公司原有的背板车间场地、办公楼等现有基础设施,从而大幅节约土地、厂房及员工宿舍、食堂、办公楼等不动产建设投资,显著降低不动产投资额,并有效缩短项目建设周期。
此外,公司还规划了第二期年产1.5亿平方米的新型电池封装用特种功能膜项目,将根据市场需求择机启动。而这种“弃重就轻”的战略调整,也与明冠新材当前的财务状况密切相关。
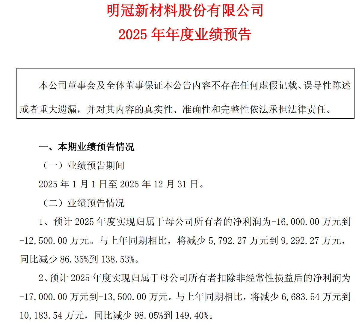
根据今年1月底发布的2025年年度业绩预告,明冠新材预计2025年实现归母净利润亏损1.25亿元至1.6亿元,扣除非经常性损益后的净利润更是亏损1.35亿元至1.7亿元。

图片来源:明冠新材公告
明冠新材在业绩预告中指出,报告期内,太阳能电池背板业务因市场需求收缩导致出货量减少;太阳能封装胶膜业务则受产业链供给端竞争加剧影响,产品价格下行,导致亏损同比加大。
显然,在亏损压力下终止50亿元的重资产投资,转而利用现有设施以较小成本布局高技术壁垒的OBB特种膜,无疑是明冠新材在行业寒冬中保存实力、寻求转型的必要之举。正如其在公告中所言,此举是“审时度势”做出的项目优化调整,有助于“提升资金使用效率,实现资源合理配置,降低项目运营管理成本”。
免责声明:本文内容与数据仅供参考,不构成投资建议,使用前请核实。据此操作,风险自担。
封面图片来源:每日经济新闻 祝裕