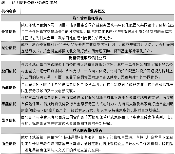
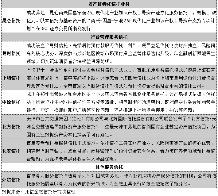
文章来源:用益研究
主要内容:
1、本月资产管理信托成立市场遇冷,市场收缩态势显著。年末冲量效应消退叠加春节前资金回笼,信托理财需求阶段性减弱,合规优质非标信托项目供给收缩了,以固收类标品信托产品为主的标品信托业务吸引力减弱,发行成立规模均有较大幅度的下滑。
2、非标类资产管理信托产品成立显著回落,信托业监管环境依旧严厉,非标信托产品的额度供给有限且合规成本相对较高,进一步压缩了非标信托的业务空间。
3、非标信托平均收益率连续三月走势较为平稳。组合投资成为非标政信产品的主流模式,基础产业类信托平均收益率表现较为稳定。组合投资将资金分散投向不同领域、不同资质主体的非标资产,有效平抑了单项目收益差异带来的局部扰动。
4、本月标品信托发行市场整体走弱。其中,固收类产品作为标品信托发行主力,受开年“股债跷跷板”效应影响,债市震荡整理、票息收益与资本利得双降,固收类标品信托产品的投资回报预期下滑,叠加年末冲量效应消退后业务回归常态,发行节奏放缓。
5、混合类产品的平均业绩比较基准延续上升态势。混合类产品以股债配置为主,权益端受益于A 股结构性行情亮眼,信托调仓增配高弹性热点赛道,权益资产收益显著提升。
一、政策及市场回顾
1、监管动态
两部门发文规范慈善信托信息公开。1月15日,民政部发文称,为规范慈善信托信息公开行为,保护慈善信托当事人的合法权益,民政部、金融监管总局近日联合印发《慈善信托信息公开办法》(下称“办法”)。办法共二十六条,自2026年4月1日起施行。办法明确了慈善信托信息公开的主体和渠道。
上海养老金融新政落地。近日,上海金融监管局印发《上海银行业保险业养老金融高质量发展行动方案》,将信托公司定制化服务发展纳入上海养老金融高质量发展的核心布局,明确支持信托机构开展家族信托、家庭服务信托、保险金信托等定制化服务,探索不动产信托、新型养老服务信托等创新应用。
东莞开展不动产信托财产登记试点。日前,国家金融监督管理总局东莞监管分局联合四部门印发关于开展不动产信托财产登记试点工作的通知。通知表示,为贯彻落实国务院推动信托业高质量发展有关意见要求,进一步深化“放管服”改革,优化东莞营商环境,支持信托业务转型发展,决定在东莞市辖内试行开展不动产信托财产登记。
2、市场回顾
多家信托密集换领新证。刚刚进入2026年的1月份,信托行业迎来监管新规落地后的“换证密集期”。短短23天内,建元信托、财信信托、中海信托、华宝信托、山东国际信托、上海国际信托等6家机构先后完成新版《金融许可证》换领,发证时间从1月9日至1月23日依次衔接,密集程度创下近年行业纪录。
信托行业营收708.71亿元,固有收入大增73.06%。近日,云南信托发布研报,2025年信托行业整体盈利能力有所增强,信托业务收入虽有下降,部分公司转型业绩显著,固有业务收入增幅明显。具体来看,未经审计财报显示,50家信托公司营业收入总额达708.71亿元,固有业务收入实现313.75亿元,占据信托行业整体收入近半壁江山,同比增长73.06%。
华信信托重整迈入实质阶段。2026年1月30日,华信信托发布公告称,大连安鼎企业管理有限公司已于当日完成对公司的债权申报,这一动作恰逢大连中院设定的债权申报截止时限,也为即将召开的华信信托破产重整之一次债权人会议奠定关键基础,标志着这家辽宁省唯一的信托公司风险处置工作进入实质性推进阶段。

