阳光保险附属公司拟向阳光资管香港增资不超10亿港元

zhongshanradio 2026-02-09 16 0

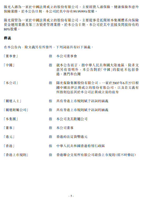
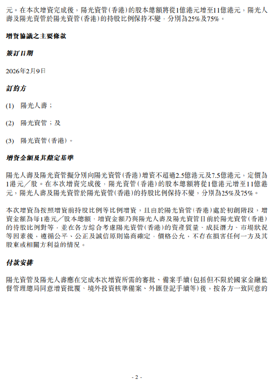
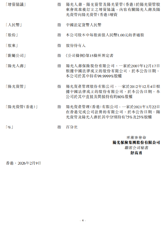
  2月9日金融一线消息,阳光保险公告称,公司的附属公司阳光人寿及阳光资管拟分别向附属公司阳光资产管理(香港)分别增资不超2.5亿港元及7.5亿港元。

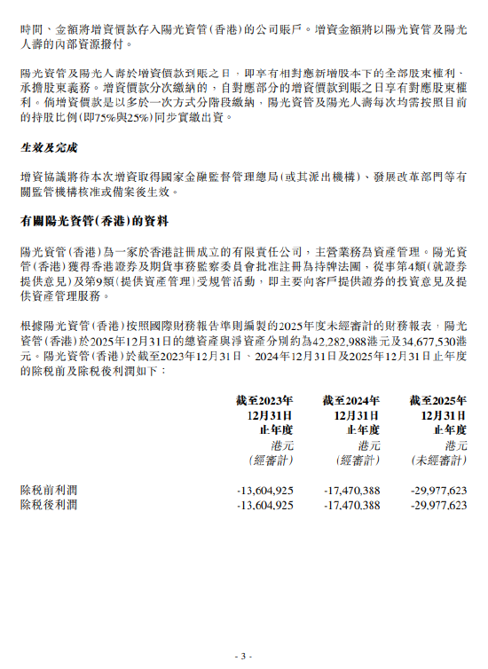
  本次增资完成后,阳光资产管理(香港)的股本总额将从1亿港元增至11亿港元,阳光人寿及阳光资管持股比例保持不变,分别为25%及75%。

  公告指出,本次增资具有必要性,主要体现在如下四个方面:全球保险资产管理业务发展的必然趋势;我国保险业健康快速发展的内在需求;降低单一市场风险敞口的现实要求;积极应对全球化和大资管时代的挑战。

阳光保险附属公司拟向阳光资管香港增资不超10亿港元

阳光保险附属公司拟向阳光资管香港增资不超10亿港元

阳光保险附属公司拟向阳光资管香港增资不超10亿港元

阳光保险附属公司拟向阳光资管香港增资不超10亿港元

阳光保险附属公司拟向阳光资管香港增资不超10亿港元

阳光保险附属公司拟向阳光资管香港增资不超10亿港元

阳光保险附属公司拟向阳光资管香港增资不超10亿港元