中信银行杭州分行增员,单国民合规管控有了压力

zhongshanradio 2026-02-10 20 0

  文/瑞财经 许淑敏

  一则关于中信银行杭州分行的罚款信息,令市场重新审视这家分行。

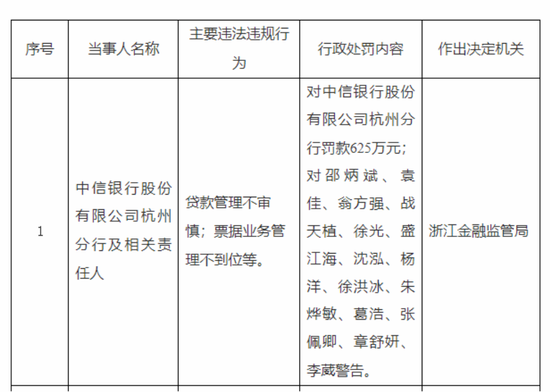
  日前,中信银行杭州分行因贷款管理不审慎、票据业务管理不到位,被罚款625万元,同时该行14名相关责任人被给予警告处罚。

中信银行杭州分行增员,单国民合规管控有了压力

  这是中信银行杭州分行罕见的大额罚单。此前多年,该分行资产质量、监管评级等多项指标都居于市场前列。

  在浙江省,中信银行杭州分行具备一定的江湖地位。

  该分行成立于1994年,是首批进驻浙江省的股份制银行省级分行。

  公开数据显示,截至2025年11月末,中信银行杭州分行综合融资规模超1.3万亿元,自营存款规模超5000亿元,贷款规模超6000亿元,业务规模领先于浙江省同业。

  在中信银行体系内,杭州分行属于头部分行。

  虽然杭州分行资产规模仍低于北京分行,但却是员工人数最多的分行。

  截至2025年上半年,中信银行杭州分行机构数量98个,员工数量4365人,较上年末增加了4人,资产规模6903.99亿元,较上年末增长了4.08%。

中信银行杭州分行增员,单国民合规管控有了压力

  对比中信银行北京分行,截至2025年上半年,机构数量83个,员工数量3652人,资产规模14296.37亿元。

  作为头部分行,中信银行杭州分行输送了不少总行核心管理人才。

  像是中信银行董事长方合英,曾任杭州分行行长,副行长谷凌云曾任杭州分行行长助理、党委委员、风险总监、副行长。

  当前中信银行杭州分行行长为单国民。他是“实干派”,于2011年成为中信银行无锡分行副行长,此后升为无锡分行行长,2019年又被调到中信银行广州分行担任副行长兼风险总监,一年多以后担任武汉分行行长。

  2023年,单国民进入中信银行杭州分行。在此之前,该分行的行长为王康,仅在职一年多时间。

中信银行杭州分行增员,单国民合规管控有了压力

  2024年,中信银行杭州分行成立三十周年之际,单国民曾对外接受采访。

  其回顾中信银行杭州分行三十年的发展历程,大致经历了三个阶段:一是创业成长阶段(1994-2014年),二是转型发展阶段(2014-2022年),三是稳进提质阶段(2022年至今)。

  在单国民掌舵之下,中信银行杭州分行有了一些调整。

  2025年,杭州分行的杭州东新支行正式开业,而杭州四季青小微企业专营支行则终止营业,至于杭州城东新城支行,变更名字为中信银行杭州城东支行。