傅友兴卸任广发基金副总经理,现管规模超百亿,代表作广发稳健增长近两年、近三年、近五年跑输基准

zhongshanradio 2026-02-14 19 0

  炒股就看金麒麟分析师研报,权威,专业,及时,全面,助您挖掘潜力主题机会!

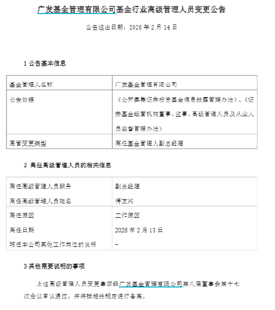
  2月13日,广发基金公告,因为工作原因,傅友兴不再担任副总经理职务。

傅友兴卸任广发基金副总经理,现管规模超百亿,代表作广发稳健增长近两年、近三年、近五年跑输基准

  资料显示,傅友兴先生,中国籍,经济学硕士,曾任天同基金研究员、基金经理助理、投委会秘书,广发基金研究发展部研究员、基金经理助理、研究发展部副总经理、研究发展部总经理、权益投资一部副总经理、多只产品基金经理等。此次变更前,担任广发基金副总经理、高级董事总经理、联席投资总监、价值投资部总经理等职位。

  傅友兴证券从业经历24年。担任基金经理13年。现任基金资产总规模102.76亿元,在管基金更佳任期回报185.73%。

傅友兴卸任广发基金副总经理,现管规模超百亿,代表作广发稳健增长近两年、近三年、近五年跑输基准

  Wind数据显示,傅友兴管理的广发稳健增长规模98亿元,近两年、近三年、近五年跑输基准。

傅友兴卸任广发基金副总经理,现管规模超百亿,代表作广发稳健增长近两年、近三年、近五年跑输基准

  在广发稳健增长2025四季报中,傅友兴表示,公司质地优秀是公司穿越周期,有望持续创造超额的基础,估值保护则是产品“稳健”的基石。管理人将继续加强基本面研究与对市场的跟踪,寻找量、价、利润率超预期带来利润持续成长的公司,力图为持有人实现超越基准的收益。

  傅友兴管理的主要产品十大重仓股如下:

傅友兴卸任广发基金副总经理,现管规模超百亿,代表作广发稳健增长近两年、近三年、近五年跑输基准