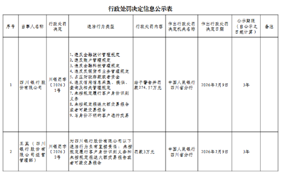
2月14日金融一线消息,中国人民银行四川省分行行政处罚决定信息公示表显示,四川银行股份有限公司存在以下违法行为类型,被给予警告并罚款274.57万元。
1.违反金融统计管理规定
2.违反账户管理规定
3.违反金融科技管理规定
4.违反反假货币业务管理规定
5.占压财政存款或者资金
6.违反信用信息采集、提供、查询及相关管理规定
7.未按规定履行客户身份识别义务
8.未按规定报送大额交易报告或者可疑交易报告
9.与身份不明的客户进行交易
王某(四川银行股份有限公司运营管理部)、林某波(四川银行股份有限公司个人金融部)、杨某(四川银行股份有限公司渠道管理部)、赵某洲(四川银行股份有限公司青羊支行、光华支行)对上述违法行为负有责任,共计被罚款6万元。

