炒股就看金麒麟分析师研报,权威,专业,及时,全面,助您挖掘潜力主题机会!

近日,“太原国企董事长上门打人被拘3日”一事引发关注,当地官方对此事做出正式回应。
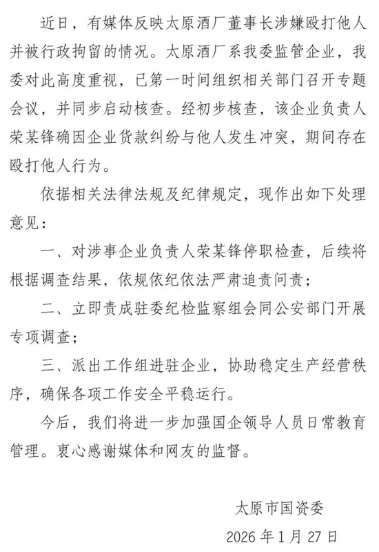
1月27日,太原市国资委发布情况通报称:近日,有媒体反映太原酒厂董事长涉嫌殴打他人并被行政拘留的情况。太原酒厂系我委监管企业,我委对此高度重视,已之一时间组织相关部门召开专题会议,并同步启动核查。经初步核查,该企业负责人荣某锋确因企业货款纠纷与他人发生冲突,期间存在殴打他人行为。
依据相关法律法规及纪律规定,现作出如下处理意见:对涉事企业负责人荣某锋停职检查,后续将根据调查结果,依规依纪依法严肃追责问责;立即责成驻委纪检监察组会同公安部门开展专项调查;派出工作组进驻企业,协助稳定生产经营秩序,确保各项工作安全平稳运行。

太原酒厂官网显示,始建于1950年的太原酒厂是太原市唯一中华老字号白酒酿造国有企业。据天眼查,太原酒厂有限责任公司成立于1998年,由太原市国资委100%控股。荣某锋为该公司法定代表人、董事长。
据澎湃新闻1月26日报道,山西太原晋泉酒经销商张先生告诉记者,去年底他遭太原酒厂董事长荣某锋辱骂殴打。太原市公安局小店分局于2026年1月16日对荣某锋出具了行政处罚决定书,处荣某锋行政拘留三日,罚款300元。
受害人张先生介绍,自己与太原酒厂之间的经销合作关系开始于2022年,2024年荣某锋担任董事长后,双方合作出现裂痕。
另外根据张先生接受媒体采访时称,“2025年6月,他(荣某锋)口头通知不让我们干了,我们就要求退还之前打给他们公司的货款,后来剩下80万元左右,对方就一直拖着不给。”
太原市公安局小店分局对荣某锋作出的行政处罚决定书显示:2025年12月21日15时许,荣某锋在来小店区真武路晋泉运营中心的路上,通过微信发送威胁张先生的语音,16时许在小店区真武路晋泉运营中心门口的停车场内,荣某锋用拳头殴打张先生头部。根据《中华人民共和国治安管理处罚法》相关规定,现决定处荣某锋行政拘留3日,罚款300元。