炒股就看金麒麟分析师研报,权威,专业,及时,全面,助您挖掘潜力主题机会!
来源:独Sir家居
中国家居行业正面临一场出海变局。
2025 年 12 月,美国加州联邦检察官办公室公布一起大案:三家涉及家居产品进口的企业因合谋逃避超过 1.09 亿美元关税被起诉,面临更高 20 年监禁和 2.2 亿美元罚款。
据海关总署最新数据,2025 年中国家居制品对美出口总额同比下降 12.3%,而越南同期对美家具出口增速达 28.7%,墨西哥增速也超 20%,中国家居企业长期依赖的北美市场格局正发生根本性动摇,出海赛道的洗牌已全面开启。

2004年-2025年中国进出口情况(单位:百万美元)

2004年-2025年中国对外贸易顺差(单位:百万美元)
美国拟将厨房橱柜等产品关税飙升至 50%。虽因国内物价压力,原定于 2026 年 1 月 1 日生效的软体家具、橱柜和浴室柜关税上调措施临时推迟至 2027 年实施,但悬而未决的关税大棒,仍让依赖北美市场的企业如芒在背。
2026年4月1日起,中国全面取消光伏、陶瓷类产品增值税出口退税(原退税率多为9%-13%)。
一系列事件为中国家居出海蒙上阴影。站在 2026 年初的时点,戴蓓TALK与独 sir 家居为你梳理了家居主要海外市场的政策动态,应对挑战,把握机遇,这些重要的信息将成为未来一年中国家居企业出海成败的关键。


美国:建霖家居(603993.SH)2025 年提前布局墨西哥下加利福尼亚州产能,对美出口成本降低 18%,成功保住家得宝、劳氏等前三大零售商订单(来源:企业 2025 年半年报)。
中东:索菲亚家居(002572.SZ)通过迪拜 INDEX 展会签约沙特大型地产商,2025 年中东市场订单量同比增长 52%(来源:广州外经贸协会 2026.01 披露)。
意大利 / 欧洲:曲美家居(603818.SH)成为意大利高端品牌 Natuzzi 代工厂,借力其渠道进入欧盟市场,出口均价提升 3 倍(来源:中国经济网 2025.09 报道)。
越南:顾家家居(603816.SH)2025 年在越南平阳省设木作工厂,利用 0% 原木进口税,生产成本较国内降低 30%(来源:企业海外产能公告)。
泰国:松霖科技(603992.SH)将亚太总部落地曼谷,2025 年本地内销营收同比增长 45%,辐射东盟十国市场(来源:行业调研 2026.01)。

关税仍是悬在出口企业头上的利剑。
美方原计划于 2026 年初将厨卫柜税率从 25% 提至 50%,软体家具税率提至约 30%,此举已直接冲击供应链 —— 越南等地厂商因价格优势削弱而遭遇订单削减。最新动态是,这一加税计划已延期至 2027 年 1 月 1 日,为产能调整提供了缓冲期。
然而,25% 的现行关税已构成持续成本压力,买方压价将长期挤压中国制造商利润。供应链转移因此加速:2025 年前 7 个月,越南已超越中国成为美国更大家具进口来源地。为保住订单,中国企业在墨西哥、东南亚等 “近岸” 或第三方地区布局产能,正从 “可选项” 变为 “必选项”。
比关税更深远的影响,来自系统性升级的合规壁垒。

关税上调计划延期至 2027 年 1 月 1 日,为中国家居企业争取了约 12 个月的调整窗口期,这一阶段的动作直接决定企业能否保住北美市场份额,核心落地动作需聚焦三点:
产能布局提速:6 个月内完成墨西哥、越南核心家居产业园的实地调研,优先选择产业链配套完善的区域 —— 墨西哥重点考察下加利福尼亚州、新莱昂州,依托其与美国的地理优势降低物流成本;越南重点布局平阳省、同奈省,利用其成熟的家具制造产业链。同时与当地产业园签订意向协议,明确厂房租赁、用工成本、政策优惠等核心条款,避免后期产能布局滞后。
合规认证前置:2026 年 7 月 8 日 CPSC 电子备案强制实施前,完成全品类产品的 GCC/CPC 证书梳理,针对软垫家具、木制家具等核心品类,提前对接美国认可的第三方检测机构完成测试,留存检测报告,确保电子备案系统上线后可直接提交,避免因认证缺失导致清关失败。
客户定价重构:主动与美国零售商、采购商重新洽谈定价机制,将合规成本、关税成本合理分摊,避免单一买方压价导致利润亏损。对于长期合作的核心客户,可提出 “产能布局后价格让利” 的合作方案,锁定未来 2-3 年的订单量,稳定市场份额。

美国市场的合规要求已渗透至产品生产、运输、清关的全链路,仅靠单点合规无法规避风险,需搭建全流程的合规体系,核心落地步骤如下:
供应链端:材料溯源闭环
针对《雷斯法案》对木制产品的溯源要求,建立企业内部木材溯源台账,要求木材供应商提供原产国证明、采伐许可证等核心文件,对每一批次木材进行编号管理,实现 “木材产地 - 生产加工 - 成品出口” 的全程可追溯。同时对接第三方检测机构,定期对木材进行溯源检测,避免使用来源不明的木材导致合规风险。
产品端:环保与安全达标
针对 PFAS、阻燃剂等化学物质限制,快速完成材料替换 —— 将家具中的防水、防污涂层替换为无 PFAS 的环保涂层,软垫家具的聚氨酯泡沫严格遵循华盛顿州阻燃剂限制要求,确保特定阻燃剂含量不超过 1000ppm,并提前完成 16 CFR 1633 阻燃测试,留存测试报告。对于商用办公家具,2026 年 4 月 21 日前完成 BIFMA e3 2024 版标准认证,确保具备 *** 、大企业项目的投标资格。
清关端:流程规范落地
组建专业的清关团队,或与美国本地资深清关行合作,严格规范 10 位 HTS 编码的使用,根据产品材质、功能精准归类,避免因编码错误导致关税核算偏差。同时,所有使用木托盘、木箱运输的货物,必须提前完成 ISPM 15 热处理并加施 IPPC 标识,发货前进行二次核查,确保符合全球通用要求,避免货物到港后被拒绝入境或销毁。

安全备案数字化:CPSC 要求产品安全信息在货到前完成电子备案并关联报关单,任何错误都可能导致清关延误或扣货。
材料溯源强制化:《雷斯法案》强制要求申报木材种类与原产国,将合规压力穿透至整个供应链。
环保要求碎片化与高端化:加州等 “先锋州” 对化学物质(如 PFAS)的限制日益严苛;同时,BIFMA e3 等可持续性标准成为进入商用家具核心市场的关键竞争力。
电商红利消失:“小额豁免” 门槛取消,要求每个包裹使用准确税号,跨境电商的合规成本与复杂性已与传统贸易看齐。
美国执法已进入 “司法清算” 新阶段。近期,深圳货代与美国进口商因合谋逃避对华石英台面、木制橱柜等产品的 “双反” 关税超 1.09 亿美元被起诉,面临 2.225 亿美元预罚款及刑事责任追究。这警示任何原产地虚报、转运避税行为都面临大数据稽查与刑事重罚。
【正面案例】
顾家家居早在 2024 年便启动墨西哥产能布局规划,2025 年 6 月在墨西哥新莱昂州建成投产,厂房面积约 2 万平方米,主要生产沙发、床垫等核心产品,依托墨西哥与美国的零物流关税优势,对美出口成本较国内降低 22%。2025 年该企业对美出口总额同比增长 18%,未受关税壁垒影响。同时,企业提前投入 500 万元搭建合规体系,完成全品类产品的 CPSC 认证及电子备案系统搭建,成为行业内北美市场合规布局的标杆企业,2025 年底成功与美国沃尔玛、家得宝签订年度独家供货协议(来源:企业 2025 年海外业务报告)。
【反面案例】
广东某中小木制家具企业( *** 息中未披露具体名称,为行业典型案例)为降低成本,未按《雷斯法案》要求申报木材原产国,使用来源不明的东南亚木材生产橱柜产品,2025 年 10 月共 210 柜货物抵达美国洛杉矶港时,被海关查出木材溯源信息造假,货物全部被扣,同时面临超 500 万元的罚金及滞港费。由于该企业未购买出口信用保险,无法挽回损失,且其美国采购商因交货延迟取消全部订单,企业最终因资金链断裂停产(来源:美国海关与边境保护局 2025 年案例通报)。
2026 年,应对美国市场国内家居企业更需要双线并举:短期内利用关税缓冲期优化供应链布局;长期则须将合规内化为核心竞争力 —— 建立从材料溯源、产品认证到合作方尽调的完整风控体系,这已是抵御法律与财务风险的唯一盾牌。

在美国市场门槛高企的背景下,分散风险、开拓多元市场成为必然选择。然而,全球主要新兴市场也并非一片坦途,各自呈现出独特的政策逻辑与机遇挑战。

不同营收规模的家居企业,在资金、渠道、产能等方面的资源差异显著,新兴市场布局需避免 “一刀切”,精准匹配自身资源制定策略,才能实现效益更大化:
头部企业(年营收 10 亿 +):走全球化品牌布局路线,重点布局中东 + 欧洲市场。在中东沙特、阿联酋等核心国家建厂,利用 GCC 统一市场红利,实现产品辐射海湾六国;与意大利、德国等欧洲高端设计工作室、品牌达成深度合作,共建研发中心,推出联名产品,借力其成熟的渠道和品牌认知,突破欧洲高端市场,实现从 “代工厂” 到 “全球化品牌” 的升级。
中型企业(年营收 1-10 亿):走区域深耕布局路线,聚焦东南亚市场。以泰国、越南为核心,轻资产布局组装工厂,既利用其对美欧的关税优势,作为出口跳板;又深耕本地及东盟内销市场,对接当地大型地产商、装修公司,推出符合东南亚消费习惯的产品,实现 “出口 + 内销” 双轮驱动,分散市场风险。
小微企业(年营收 1 亿内):走精准小众布局路线,借力展会和跨境电商开拓市场。中东市场重点对接迪拜 INDEX、沙特 Big 5 等展会,精准对接本地采购商;东南亚市场入驻 Lazada、Shopee 本土店,做本土化运营,聚焦定制家居配件、小型收纳家具等小众品类,避开红海竞争,以 “小而精” 的产品打开市场,降低布局成本。

新兴市场的机遇与本土化壁垒并存,仅靠产品出口无法实现长期发展,需将本地化融入运营的各个环节,才能真正站稳脚跟,各市场核心实操要点如下:
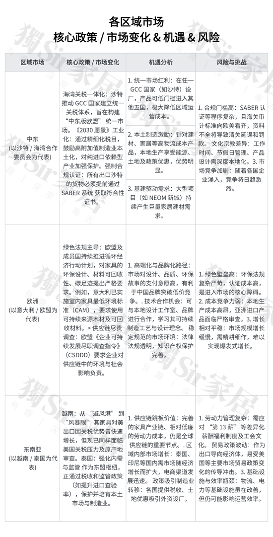
中东市场(沙特 / 阿联酋 / 科威特)
产品设计本土化:避免使用具象的宗教元素,配色以白色、米色等浅色系为主,符合 *** 审美;家具尺寸适配中东家庭的大户型特点,增加收纳功能,同时考虑当地高温气候,推出透气、耐磨的家具材质。
运营模式本土化:工作时间适配 *** 礼拜制度,每天预留礼拜时间,周末为周五、周六,避免因时间冲突影响业务推进;与本地企业成立合资公司,借助本地合作伙伴的政策资源、渠道资源,降低政策风险和市场开拓成本。
营销渠道本土化:重点布局线 *** 验店,契合中东消费者 “重体验、轻线上” 的消费习惯;与当地知名地产商、网红达成合作,通过线下探店、实景展示等方式推广产品,提升品牌认知。
欧洲市场(意大利 / 欧盟)
产品环保本土化:严格遵循欧盟循环经济行动计划,产品标注碳足迹、可回收比例等数据,完成欧盟 EPD 环保认证、CE 认证;优先使用 FSC 认证的可持续木材、再生塑料等环保材料,符合欧洲消费者的环保需求。
2供应链责任本土化:严格遵守欧盟《企业可持续发展尽职调查指令》(CSDDD),梳理供应链上下游的社会责任台账,确保原材料采购、生产加工等环节符合劳工标准、环保标准,避免因供应链不合规被处罚。
3渠道运营本土化:借助欧洲本土的家居零售渠道,如宜家、Conforama 等,进入线下商超;同时布局线上平台,如亚马逊欧洲站、Wayfair,做本土化的线上运营,提供多语言 *** 、本地配送服务,提升消费体验。
东南亚市场(泰国 / 越南 / 印尼)
用工管理本土化:严格遵循当地劳动法规,落实 “第 13 薪”、法定节假日福利、带薪年假等政策,建立完善的员工培训体系,避免因用工不合规引发工会纠纷,影响生产经营。
物流布局本土化:建厂和仓储优先选择靠近港口、机场的区域,如泰国曼谷、越南胡志明市,降低物流成本;与当地知名物流企业合作,搭建本地配送 *** ,提升产品配送效率,满足本地消费者的配送需求。
电商运营本土化:入驻 Lazada、Shopee 等本土电商平台,搭建泰语、越南语、印尼语等多语言店铺页面;适配本地支付方式,如泰国的 TrueMoney、越南的 MoMo,同时提供货到付款服务,提升消费者支付体验;结合当地节日,如泰国宋干节、越南春节,推出专属促销活动,拉动销量。

中东市场案例
索菲亚家居2025 年在沙特利雅得建成投产,厂房面积约 3 万平方米,享受沙特 *** 给予的能源、土地优惠政策,产品主要供应沙特 NEOM 新城、红海项目等大型基建工程。企业针对中东市场做了深度的本土化设计,家具采用耐高温、耐磨的环保材质,配色以浅色系为主,同时与沙特本地企业成立合资公司,借力其渠道资源辐射海湾六国。2025 年该企业中东市场营收超 2 亿元,订单量同比增长 65%,成为中国家居企业布局中东的标杆(来源:企业 2025 年年度报告)。
欧洲市场案例
曲美家居2024 年与意大利米兰高端家居设计工作室达成深度合作,共建研发中心,由意大利设计团队负责产品设计,企业负责生产制造,推出符合欧洲高端市场审美的实木家具系列。该系列产品全部使用FSC认证的可持续木材,完成欧盟EPD环保认证,借力意大利合作方的渠道资源,成功进入欧盟27国市场。2025年该企业欧洲高端市场订单量增长35%,产品出口均价较原有产品提升3倍,实现了从“低价出口”到“高端突围”的转变(来源:中国经济网2025.09 报道)。
东南亚市场案例
东泰五金(DTC) ,主营定制衣柜拉手、橱柜五金等小众品类,2025 年入驻泰国 Shopee 本土店,做深度本土化运营 —— 搭建泰语店铺页面,配备泰语 *** ,适配 TrueMoney 等本地支付方式,同时在曼谷设立小型仓储中心,实现本地次日达。企业结合泰国宋干节、春节等本土节日,推出专属促销活动,精准对接泰国本地装修公司和消费者。2025 年该企业东南亚内销营收同比增长 60%,其中泰国市场占比超 70%,以 “小而精” 的产品成功打开东南亚市场(来源:行业调研 2026.01)。

除了长期构建海外策略,短期内应对国内政策红利的系统性退出,更需企业做出快速反应。
2026 年 4 月 1 日,或将成为中国建筑陶瓷等多行业的分水岭。随着财政部与税务总局一纸公告,陶瓷砖出口退税政策正式终结。这一调整将覆盖 HS 编码 6907 项下所有产品,包括常规瓷砖、岩板、马赛克等全系列。
这次与光伏、电池等行业的出口退税调整同步进行的系统性政策转向,其影响远不止成本增加 9% 那么简单:
对于毛利率本就微薄的中小陶瓷企业,出口退税曾贡献了约 60%-75% 的利润。政策取消后,利润率可能受到直接冲击,部分企业生产线将很难重启。
有观点预测,政策实施前或出现 “抢出口” 现象,2026 年之一季度陶瓷砖出口量预计将大幅提升。不过,这种 “脉冲式繁荣” 难以为继,第二季度可能面临 “断崖式” 下滑。

2026 年 4 月 1 日陶瓷砖出口退税政策正式终结,这一调整对陶瓷行业的冲击是颠覆性的,尤其是毛利率微薄的中小陶瓷企业,需快速调整策略,从产品、市场、产业三个维度实现破局:
产品升级:从 “低端同质化” 到 “高端差异化”
放弃普通瓷砖等低附加值、低毛利率的产品,重点研发高附加值的岩板、定制陶瓷卫浴、艺术瓷砖等产品,提升产品的设计感和技术含量。同时与意大利、西班牙等陶瓷强国的设计团队合作,推出联名产品,提升产品品牌溢价,以高毛利率抵消退税取消带来的成本影响。
市场转移:从 “美欧红海” 到 “新兴蓝海”
减少对美欧低利润市场的依赖,重点布局中东、东南亚、非洲等基建需求旺盛的新兴市场。对接当地大型地产项目、基建项目,推出符合当地需求的陶瓷产品,如中东市场的大尺寸岩板、东南亚市场的防滑瓷砖,以工程单带动出口量,提升订单利润。
产业整合:从 “单打独斗” 到 “抱团出海”
中小陶瓷企业抱团取暖,通过合并、联营等方式整合供应链,实现原材料采购、生产加工、物流运输的规模化,降低生产成本。同时联合布局海外产能,在泰国、越南等东南亚国家共建陶瓷生产基地,利用当地的原材料和关税优势,实现规模化出海,提升市场竞争力。

陶瓷砖出口退税政策的取消,并非单独的行业调整,而是中国家居全行业 “去低价化” 的重要信号。长期以来,中国家居企业出海依赖 “低价优势”,靠出口退税维持利润,导致行业陷入低价内卷的恶性循环,产品附加值低、品牌认知度弱,在国际市场上始终处于产业链底端。
这一政策调整的核心意图,是倒逼家居行业从 “规模扩张” 转向 “价值提升”,未来不仅是陶瓷行业,家具、卫浴、家纺等所有家居品类,都将面临 “低附加值产品被淘汰,高设计、高环保、高品牌价值产品胜出” 的市场格局。
对于中国家居企业而言,此次政策调整虽带来短期阵痛,但长期来看,有利于行业摆脱对低价优势和政策红利的依赖,推动企业加大研发投入、设计投入,打造自主品牌,实现从 “产品出口” 到 “品牌出口” 的升级,真正在全球市场站稳脚跟。
【核心数据补充】
陶瓷行业毛利率变化:退税取消前,国内陶瓷行业平均毛利率约 12%-15%,其中出口退税贡献了约 60%-75% 的利润;退税取消后,行业平均毛利率预计将降至 3%-6%,大量中小陶瓷企业将因利润无法覆盖成本面临产能淘汰。
陶瓷砖抢出口预估数据:受退税取消政策影响,2026 年之一季度国内陶瓷砖将出现 “抢出口” 现象,预计出口量同比增长 40%-50%,核心出口产区为佛山、泉州、淄博,其中佛山占比超 60%。
高附加值岩板市场增速:2025 年国内岩板出口总额同比增长 38%,其中中东市场岩板需求增速超 50%,欧洲市场增速超 30%,岩板已成为陶瓷行业出口的核心增长点,平均毛利率达 30% 以上。
【陶瓷企业升级案例】
东鹏瓷砖早在 2024年便预判到出口退税政策的调整,果断放弃普通瓷砖的生产,将研发重心转向高附加值的岩板产品。企业投入2亿元建设岩板研发中心,与意大利知名陶瓷设计团队达成合作,推出大尺寸、超薄、耐磨的高端岩板系列,产品通过欧盟EPD环保认证、意大利IGC认证。2025年该企业岩板出口营收占比超60%,平均毛利率达32%,远超行业平均水平。即便2026年陶瓷砖出口退税政策取消,该企业仍凭借高附加值的岩板产品保持盈利,2025年底已与沙特、阿联酋等中东国家的大型地产商签订年度岩板供货协议,订单量同比增长48%(来源:品牌价值研究院2026.01 报道)。
这一政策意图明确 —— 终结 “低价内卷” 的恶性循环,推动行业从规模扩张转向价值提升。尽管会经历短期阵痛,但新政有利于倒逼行业逐渐摆脱低价依赖,推动企业转向差异化战略,从技术、设计、品牌、环保等方面寻求增长点。

美国市场的 “清算”案,如同一声惊雷,惊醒了对旧路径的依赖。2026年家居出海的核心逻辑已从“成本驱动”转向“合规驱动+价值驱动+本地化驱动”,三者缺一不可——合规是出海的底线,没有完善的合规体系,再低的成本也无法规避法律和财务风险;价值是出海的核心,只有打造高设计、高环保、高品牌价值的产品,才能摆脱低价内卷;本地化是出海的根基,只有将产品、运营、服务融入当地市场,才能实现长期发展。
但也揭开了一个更为开阔更具挑战的未来:全球市场正在规则重塑中分化,机遇与风险并存于不同的大陆之上。中东的红利、意大利的合作机遇、东南亚的成本优势,都是分散风险的关键棋子。唯有将合规嵌入供应链、将本地化融入运营,才能在全球市场重构中真正实现从“走出去”到“走上去” 的跨越。
2026 家居出海的新蓝海,从不是侥幸淘金者的游乐场,而是坚守合规、深耕价值、扎根本地的远航者的星辰大海。唯有摒弃旧的路径依赖,以长期主义的视角布局全球,才能在全球市场重构中,真正实现从 “走出去” 到 “走上去” 的跨越。

附录 2026 家居出海核心资源清单
核心展会(按区域划分)
中东:迪拜 INDEX 国际家具展(每年 5 月)、沙特 Big 5 国际建材展(每年 10 月)、阿联酋阿布扎比建材展(每年 3 月)
欧洲:意大利米兰国际家具展(每年 4 月)、德国科隆国际家具展(每年 1 月)、法国巴黎家居装饰展(每年 9 月)
东南亚:越南胡志明市国际家具展(每年 8 月)、泰国曼谷国际家具展(每年 4 月)、印尼雅加达国际家具展(每年 11 月)
北美:美国高点家具展(每年 4 月 / 10 月)、墨西哥瓜达拉哈拉国际家具展(每年 9 月)
核心认证(按区域划分)
美国:CPSC 认证、BIFMA e3 认证、Lacey Act 木材溯源认证、ISPM 15 木质包装认证
中东:SABER 认证(沙特)、GCC 认证(海湾六国)、E *** A 认证(阿联酋)
欧洲:CE 认证、EPD 环保认证、FSC 森林认证、IGC 认证(意大利)
东南亚:TISI 认证(泰国)、CVIC 认证(越南)、SNI 认证(印尼)
核心服务商类型
合规认证代办机构:美国 UL 检测机构、SGS 通标标准技术服务公司、BV 必维国际检验集团
海外产能布局咨询机构:戴德梁行、仲量联行、世邦魏理仕(可提供海外产业园调研、选址服务)
本地清关行:美国罗宾逊全球物流、泰国曼谷清关行、越南胡志明市清关行
本土化运营服务商:东南亚 Lazada/Shopee 官方运营服务商、中东本地营销策划公司、欧洲跨境电商运营服务商。
— THE END —