作者:胡群
2026年开年不足两月,寿险龙头中国人寿(601628.SH)便接连在河南、湖北两地领受监管罚单,合计罚款超200万元。1月30日,国家金融监督管理总局洛阳监管分局开出90万元罚单,直指洛阳分公司虚构中介业务、欺骗投保人等多项违规,伊川支公司经理因屡次提供虚假报告连领两张罚单。
2月14日,国家金融监督管理总局湖北监管局跟进亮剑,湖北省分公司因编制虚假资料、欺骗投保人等四项违规被罚117万元,11名责任人同步领罚,武汉市分公司两名 *** 人更遭终身禁业。这家总资产超7.4万亿元、2025年前三季度归母净利润同比大增60.5%的行业巨头,在交出亮眼成绩单的同时,基层机构的合规短板却被监管重锤接连敲响。
1月30日,洛阳监管分局公示行政处罚信息。洛金罚决字〔2025〕1-9号号文件显示,中国人寿洛阳分公司因“虚构保险中介业务套取费用;未按照规定使用经批准或者备案的保险条款、保险费率;欺骗投保人、被保险人或者受益人;给予或者承诺给予投保人、被保险人、受益人保险合同约定以外的其他利益”被罚款90万元。时任洛阳分公司副总经理郭际被警告并处罚款5万元。时任洛阳分公司副总经理张春根因虚构保险中介业务套取费用;未按照规定使用经批准或者备案的保险条款、保险费率被警告,并处罚款11万元。时任洛阳分公司副总经理杨傲霜因欺骗投保人、被保险人或者受益人;给予或者承诺给予投保人、被保险人、受益人保险合同约定以外的其他利益,被警告并罚款11万元;偃师支公司另有个人 *** 人因欺骗投保人被罚款1万元。
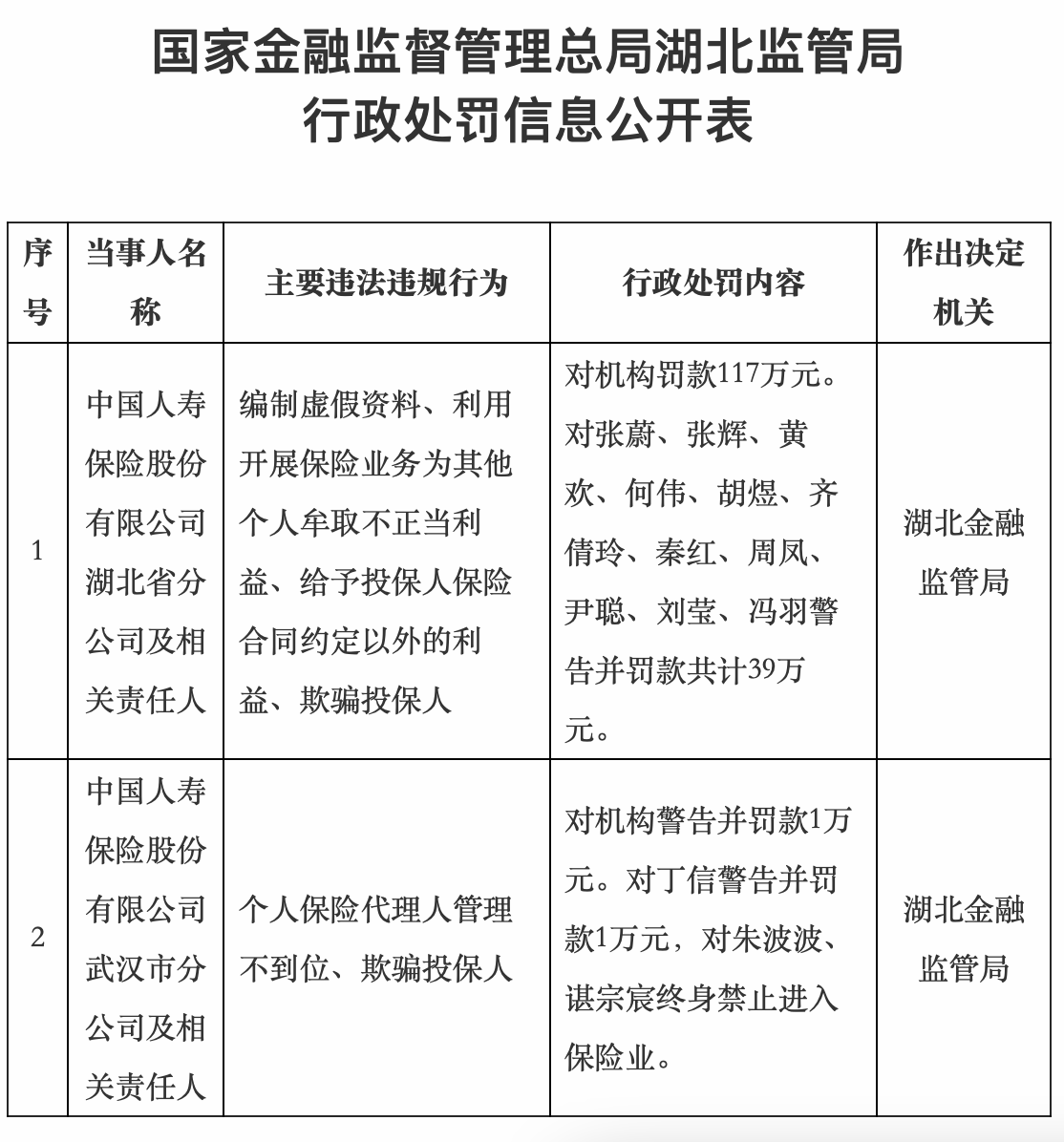
2月14日,湖北监管局公布的行政处罚信息公开表显示,中国人寿湖北省分公司存在“编制虚假资料、利用开展保险业务为其他个人牟取不正当利益、给予投保人保险合同约定以外的利益、欺骗投保人”四项主要违法违规事实,被处以罚款117万元。张蔚、张辉、黄欢、何伟、胡煜、齐倩玲、秦红、周凤、尹聪、刘莹、冯羽等11名相关责任人被警告并合计罚款39万元。

同批公布的罚单中,中国人寿武汉市分公司因“个人保险 *** 人管理不到位、欺骗投保人”被警告并罚款1万元;责任人丁信被警告并罚款1万元;朱波波、谌宗宸两名个人保险 *** 人因违规情节严重,被处以终身禁止进入保险业的处罚。
梳理两地罚单不难发现,违规行为呈现出高度相似的“病灶”。在事由上,“编制虚假资料”“虚构中介业务套取费用”均指向财务业务数据不真实,属于监管长期重点整治的“五虚”(虚假承保、虚假退保、虚挂保费、虚列费用、虚假理赔)顽疾;而“欺骗投保人”“给予合同外利益”则是侵害消费者权益的典型行为。在对象上,处罚不仅涉及省级、市级分公司,还穿透至支公司经理、一线 *** 人。
值得注意的是,中国人寿发布的2025年第三季度报告描绘了一幅业绩高速增长的图景。财报显示,截至2025年9月末,中国人寿实现归属于母公司股东的净利润高达1678.04亿元,同比大幅增长60.5%;总投资收益达到3685.51亿元,同比增长41.0%,总投资收益率提升至6.42%。公司总保费收入6696.45亿元,同比增长10.1%,总销售人力为65.7万人,其中个险销售人力60.7万人,稳居行业首位。公司在财报中强调,“持续深化资负联动”“把握市场机会加大权益投资力度”是业绩增长的主因。
然而,光鲜的财务数字与基层机构的违规乱象形成了鲜明对比。作为拥有65.7万销售人力的行业龙头,中国人寿武汉市分公司两名 *** 人被终身禁业的事实表明,庞大的队伍规模背后,人员素质与管理水平仍存在短板。伊川支公司经理因提供虚假报告连领两张罚单,则指向部分基层机构在内部考核压力下,可能将数据“美化”置于合规经营之上。
从行业宏观视角审视,国家金融监督管理总局及其派出机构近期的密集处罚行动,标志着保险业监管已进入精细化、常态化的高压阶段。近年来,国家金融监督管理总局持续加大对保险业市场乱象的整治力度,对侵害消费者权益、扰乱市场秩序的行为保持高压态势。近期,中国人寿鄂豫两地分支接连受罚,再次敲响了警钟。尽管罚单金额相对于公司体量而言并不巨大,但其揭示的基层治理短板与内控漏洞,却可能侵蚀公司长期积累的品牌声誉与消费者信任。面对监管的密集亮剑,中国人寿需要拿出更有力的整改行动,证明其“防范化解风险”的承诺并非停留在纸面上。