中山广播电视台
中山广播电视台
  • 公共频道
  • 综合频道
  • FM96.7广播
  • FM88.8广播
  • 节目表
  • 中山新闻

广汉珠江村镇银行被罚34.68万元:违反金融统计管理规定等

zhongshanradio 2026-02-26 9 0

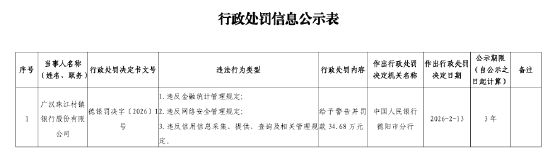
  2月26日金融一线消息,中国人民银行德阳市分行行政处罚信息公开表显示,广汉珠江村镇银行股份有限公司因违反金融统计管理规定;违反 *** 安全管理规定;违反信用信息采集、提供、查询及相关管理规定,被警告并罚款34.68万元。

广汉珠江村镇银行被罚34.68万元:违反金融统计管理规定等

综合频道
分享到微信 分享到微博 分享到QQ

相关推荐:

  • 伊朗称对霍尔木兹海峡航运实施全面管理
  • 十年老手机号过户要签保底消费?电信:属“一级靓号”,已专项申请免除
  • 5-溴-2-氯-3-硝基吡啶商品报价动态(2026-05-30)
  • 乙酸异戊酯商品报价动态(2026-05-30)
  • 一位华为女将,用381款芯片“踢翻”摩尔定律
  • 京沪高铁被调出上证50,连续三年净利增长但增速放缓,票价调整公告带动股价波动
  • OpenAI据悉讨论将花旗和摩根大通纳入IPO承销商名单
  • 遭恶意“仅退款”榴莲商家:接到大量威胁恐吓留言,已报警并获刑事立案
zhongshanradio
  • 伊朗称对霍尔木兹海峡航运实施全面管理
  • 霍尔木兹海峡船舶通行量上升 船东称美军就航路信息提供指引
  • 伊朗国家电视台:美伊谅解备忘录草案赋予伊朗掌控海峡的权限
更多文章 >
    «    2026年2月    »
    一 二 三 四 五 六 日
    1
    2345678
    9101112131415
    16171819202122
    232425262728

网站分类

catalog
  • 公共频道
  • 综合频道
  • FM96.7广播
  • FM88.8广播
  • 节目表
  • 中山新闻

 备案信息 https://zhongshanradio.com/sitemap.xml