中山广播电视台
中山广播电视台
  • 公共频道
  • 综合频道
  • FM96.7广播
  • FM88.8广播
  • 节目表
  • 中山新闻

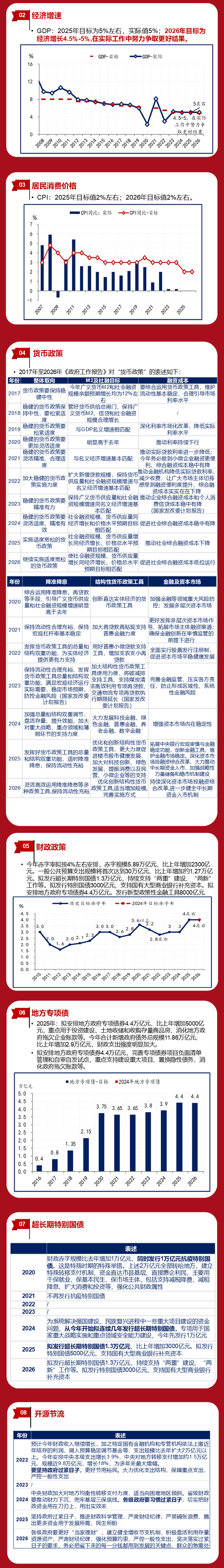
华创证券张瑜:4.5~5%——18图全观两会目标

zhongshanradio 2026-03-05 1 0

专题:凝心聚力共奋进 十五五开局创未来——2026全国两会财经特别报道

  炒股就看金麒麟分析师研报,权威,专业,及时,全面,助您挖掘潜力主题机会!

  来源:一瑜中的

  文:华创证券首席经济学家 张瑜(执业证号:S0360518090001)

华创证券张瑜:4.5~5%——18图全观两会目标

华创证券张瑜:4.5~5%——18图全观两会目标

华创证券张瑜:4.5~5%——18图全观两会目标

华创证券张瑜:4.5~5%——18图全观两会目标

节目表
分享到微信 分享到微博 分享到QQ

相关推荐:

  • 清远市翔途建材有限公司成立 注册资本200万人民币
  • 中国秦发午前涨超4% 公司拟配股净筹超3亿港元
  • 深圳市琛琦酒业有限公司成立 注册资本3万人民币
  • 肇庆市坤瑞达科技有限公司成立 注册资本100万人民币
  • 工业和信息化部部长李乐成:我国规上制造业企业人工智能(AI)技术应用普及率超30%
  • 适度宽松!政府工作报告定调货币政策实施方向
  • 华夏银行旗下“龙盈智达”更名为“华银数科”,招募AI、研发等人才
  • 2026政府工作报告|加强科技创新全链条全生命周期金融服务
zhongshanradio
  • 广州凯韵包装制品有限公司成立 注册资本10万人民币
  • 2026年政府工作报告12处提及保险
  • 深圳市炎成食品产业有限公司成立 注册资本100万人民币
更多文章 >
    «    2026年2月    »
    一 二 三 四 五 六 日
    1
    2345678
    9101112131415
    16171819202122
    232425262728

网站分类

catalog
  • 公共频道
  • 综合频道
  • FM96.7广播
  • FM88.8广播
  • 节目表
  • 中山新闻

 备案信息 https://zhongshanradio.com/sitemap.xml