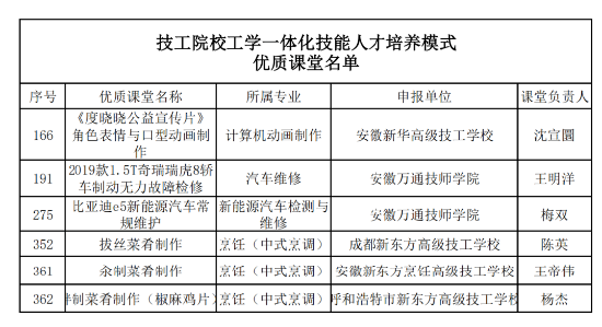
近日,人力资源社会保障部办公厅正式公布全国技工院校工学一体化技能人才培养模式优质课堂名单。经严格评审,全国共认定369个“优质课堂”。中国东方教育集团(00667.HK)在烹饪(中式烹调)、计算机动画 *** 、汽车维修等专业领域表现突出,共有六门课程成功入选,展示了集团在实践教学改革和高技能人才培养方面的扎实基础和领先水平。

本次国家级“优质课堂”评选旨在深化技工教育改革,全面推进工学一体化技能人才培养模式。评选标准严格、竞争激烈。集团旗下课程能够在全国众多申报项目中脱颖而出,并在所在省份形成显著优势,不仅体现了课程建设本身的高质量,更是学校长期坚持“产教融合、实践育人”办学方向的集中成果。此次入选课程均紧密对接行业技术发展需求,以典型工作任务为主线,构建了理论教学与技能训练深度融通的一体化教学体系,有力提升了学生的综合职业能力与岗位适应力。

中国东方教育始终视教学质量与人才培养成效为发展生命线。近年来,集团通过持续加大实训设备投入、推动“引企入教”、着力打造高素质“双师型”教师队伍等一系列举措,为工学一体化教学模式的实施奠定了坚实基础。此次六门课程成功入选国家级名单,既是对集团内涵建设与办学成果的一次高标准检验,也标志着其在相关专业领域的教学水平已进入全国前列。
中国东方教育将以此次入选为契机,充分发挥国家级“优质课堂”的示范引领作用,进一步深化教学改革,优化人才培养方案,并将成功的课程建设经验辐射至更多专业领域。未来,集团将继续致力于培养德技并修、适应产业高质量发展需要的优秀技能人才,为服务地方经济社会发展和技能强国建设贡献更大力量。