登录新浪财经APP 搜索【信披】查看更多考评等级
专题:与“大V”营销合作属实,监管火速通报德邦基金违规销售,暂停新发,高管遭追责
随着公募基金日益融入大众理财生活,其销售与宣传行为的规范性成为监管关注的重中之重。
1月29日, *** 下发今年之一期机构监管情况通报,其中点名提及近期因单日申购规模激增而广受市场关注的案例。通报所指,正是此前被媒体报道、一度传闻“单日吸金120亿元”的德邦稳盈增长灵活配置混合基金。



通报指出,涉事基金公司旗下产品出现单日申购规模超百亿元的异常情况,因涉嫌违规销售引发监管高度关注。经核查,该公司与不具备基金销售业务资格及从业资格的互联网“大V”合作,通过支付高额费用,策划以“大V”预告大额跟投为噱头,利用其 *** 影响力吸引投资者盲目跟风申购。调查进一步发现,该公司在过程中未能充分揭示风险,投资者适当性管理存在漏洞,致使部分风险承受能力不足的投资者购入了中高风险产品,相关行为已违反《公开募集证券投资基金管理人监督管理办法》。
基于上述违规事实,监管机构认定这反映出部分机构经营理念存在偏差,为追求短期规模增长而忽视了合规底线,内部管控机制不健全。因此,依法对该公司采取了责令改正并暂停受理其公募基金产品注册申请的监管措施,同时对公司总经理、督察长、互联网业务负责人等相关责任人进行了同步问责。
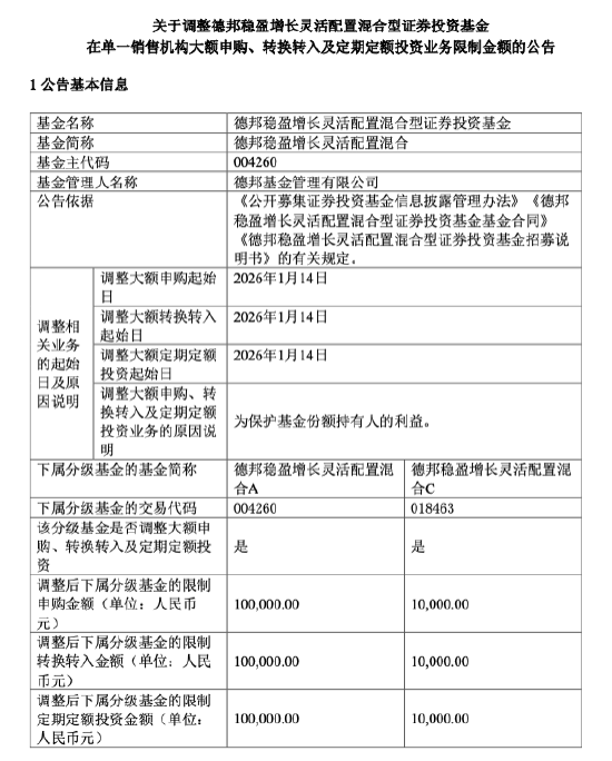
在该监管通报发布前,德邦稳盈增长基金已因异常的申购规模成为市场焦点。今年1月12日,市场传闻该基金在蚂蚁基金渠道单日销售额高达120亿元。这一数字之所以引发震动,是因为截至去年三季度末,德邦基金旗下全部13只主动权益类产品的合并管理规模也仅为154.73亿元。尽管公司方面对具体销售数据予以否认,但其随后采取的紧急限购措施却耐人寻味。该基金在1月13日开盘前迅速将A、C类份额的单日申购上限分别设定为1000万元和100万元,紧接着于1月14日再度大幅下调至10万元和1万元,其主动为产品降温的意图十分明显。

根据公开数据,该基金近期业绩表现突出,近一月涨幅超过34%。其截至去年四季度末的前十大重仓股主要集中在AI应用等相关赛道,包括合合信息、卓易信息、万兴科技等公司。


调查显示,正是多位粉丝量庞大的互联网“大V”通过公开实盘展示其大额买入该基金并每日晒出收益,这种制造的“赚钱效应”在社交平台上迅速扩散,从而引发了大量普通投资者的跟风申购。更值得关注的是,在基金公司官方发布限购公告之前,已有相关账号在讨论区提前泄露信息,此举涉嫌违反信息披露规定,破坏了市场的公平性。
此次监管通报为行业划出了清晰的红线,明令严禁基金公司与不具备合法资质的各类“大V”开展营销合作。同时,通报也对部分销售平台变相提供“基金实时估值”功能以及衍生出的各类诱导性榜单提出了警示,认为此类功能可能误导投资者决策,并摊薄原有持有人的收益,必须加以严格规范。
从行业生态的深层视角观察,此类依赖流量的短视营销模式正在产生诸多负面影响:它将评价标准从长期业绩扭曲为短期流量,变相鼓励投机而非价值投资,破坏了市场的信息公平性,长此以往必将损害整个行业的声誉和投资者信任基础。
德邦基金此次事件及随之而来的监管重罚,无疑为整个基金行业敲响了一记响亮的警钟。在互联网营销日益渗透的今天,如何平衡创新渠道运用与严守合规底线、如何切实保护投资者利益而非将其视为流量变现的工具,已成为行业亟待解决的重大课题。监管的严厉态度表明,任何以损害投资者权益和市场秩序为代价的规模扩张都将受到严惩。
对于基金公司而言,必须从根本上实现从“规模导向”到“投资者利益导向”、从“流量思维”到“专业价值思维”的深刻转变。而对于广大投资者,这一案例也再次提醒,在面对“网红基金”和“大V”推荐时,务必保持独立理性,充分认知风险,避免盲目跟风。