1200亿大单涉嫌误导性陈述,容百科技被重罚!

zhongshanradio 2026-02-07 17 0

登录新浪财经APP 搜索【信披】查看更多考评等级

1200亿大单涉嫌误导性陈述,容百科技被重罚!

  炒股就看金麒麟分析师研报,权威,专业,及时,全面,助您挖掘潜力主题机会!

  来源:中国财富

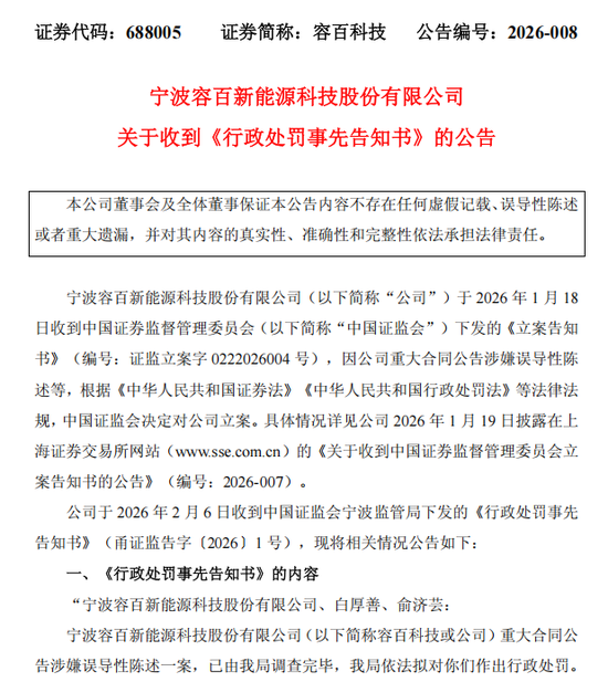
  2月6日晚间,容百科技( *** )发布公告称,公司重大合同公告涉嫌误导性陈述一案,已由宁波证监局调查完毕。宁波证监局依法拟对公司及相关人员作出行政处罚。

  1月13日晚间,容百科技发布公告称,公司将向宁德时代供应国内区域磷酸铁锂正极材料约305万吨,总销售金额超1200亿元。1月18日,容百科技收到中国 *** 下发的《立案告知书》。

  2月6日收盘,容百科技股价报30.07元/股,总市值为214.9亿元。

1200亿大单涉嫌误导性陈述,容百科技被重罚!

  监管查明涉嫌存在四项问题

  2月6日,容百科技收到宁波证监局下发的《行政处罚事先告知书》显示,容百科技1月13日晚间发布的《关于与宁德时代签署日常经营重大合同的公告》,未能真实、准确、完整地反映合作协议的实际条款内容,主要包含四点:

1200亿大单涉嫌误导性陈述,容百科技被重罚!

  一是《合作协议》未对总销售金额作出约定,并且容百科技在1月19日关于对上海证券交易所问询函的回复公告中称:“1200亿元合同总金额是公司估算得出”“销售金额具有不确定性”。

  二是《合作协议》约定的需求方采购量,不低于305万吨预测值的70%,且最终以供需双方后续签订的框架性、年度性或者单笔采购合同为准。

  三是容百科技在公告中披露2026年之一季度至2031年向需求方供货,但《合作协议》的有效期至2030年12月31日止。

  四是《合作协议》将容百科技满足综合竞争力要求(综合竞争力特指同时满足政策要求、商务条件、产品质量、材料性能指标及产品交付时间及数量等条件)作为需求方履约的前置条件,但公告未予披露。

  拟对容百科技及相关方均给予警告及罚款

  《行政处罚事先告知书》显示,宁波证监局拟决定对容百科技、容百科技时任董事长、总经理白厚善,容百科技时任董事会秘书俞济芸均给予警告,并分别处以罚款450万元、300万元、200万元。

  宁波证监局认为,容百科技的上述行为,涉嫌违反《中华人民共和国证券法》第七十八条第二款的规定,构成《中华人民共和国证券法》之一百九十七条第二款所述误导性陈述的违法行为。

  白厚善作为容百科技董事长、总经理,审核并决定公告的内容,未勤勉尽责,未能保证容百科技的信息披露真实、准确、完整,是容百科技信息披露存在误导性陈述的直接负责的主管人员。

  俞济芸作为容百科技董事会秘书,参与容百科技公告的起草、讨论并发布,未勤勉尽责,未能保证容百科技信息披露的真实、准确、完整,是容百科技信息披露存在误导性陈述的其他直接责任人员。

  容百科技公告称,根据《上海证券交易所科创板股票上市规则》的规定,以及《行政处罚事先告知书》陈述的情况,公司判断本次涉及信息披露违法违规行为,未触及《上海证券交易所科创板股票上市规则》规定的其他风险警示情形和重大违法强制退市情形。

  亚辉龙、天晟新材同日被 *** 立案

  今年以来, *** 展现出高强度、广覆盖、快节奏的监管执法态势,彰显了监管部门对资本市场违法违规行为“零容忍”的决心。

  值得一提的是,同日晚间,亚辉龙、天晟新材均因涉嫌信息披露违法违规,被 *** 立案。

  其中,天晟新材公告称,收到 *** 下发的《立案告知书》,因涉嫌信息披露违法违规, *** 决定对公司立案。

  公告显示,经天晟新材自查,本次立案可能涉及2023年度关联交易未披露事项。截至公告披露日,公司尚未收到中国 *** 的最终调查结论,立案调查事项的最终结果将以中国 *** 出具的结论为准。

  天晟新材表示,目前,公司各项生产经营活动均正常开展,上述事项不会对公司的正常生产经营活动产生重大影响。立案调查期间,公司将积极配合中国 *** 的各项工作,严格按照相关规定及监管要求履行信息披露义务。

  亚辉龙也公告称,收到 *** 下发的《立案告知书》,因涉嫌信息披露违法违规, *** 决定对公司立案。同日, *** 官网显示,亚辉龙披露签署战略合作框架协议的公告,涉嫌误导性陈述。近日, *** 已对亚辉龙立案调查。下一步,将在全面调查的基础上依法处理,切实维护市场健康发展。

  据悉,1月6日收盘后,亚辉龙披露《关于自愿披露签署战略合作框架协议的公告》称,公司与脑机星链签订《战略合作框架协议》,双方将在产品研发、市场推广以及股权投资等方面开展合作。

  此前在1月7日,亚辉龙及有关责任人被上交所予以监管警示。上交所指出,经查明,亚辉龙相关公告对合作方深圳脑机星链科技有限公司(简称“脑机星链”)的技术路径是否包含侵入式的表述前后不一致,也未就合作协同性、可行性以及后续合作不确定性等投资者关注的重点事项进行充分提示风险,信息披露不准确、不完整。

  上交所彼时表示,“脑机接口”为市场热点概念,为投资者高度关注。亚辉龙的股价在1月6日收盘上涨6.52%、成交量较前一个交易日增长299%。公司披露涉及热点相关信息尤其应当审慎,确保相关信息披露真实、准确、完整,避免对投资者产生误导。

  来源:中国财富网综合中国基金报、券商中国及市场 *** 息

  编发:王予

  统筹:潇文